2026 年初,以 “安全” 为核心标签的沃尔沃陷入电动车电池安全危机 —— 因供应商欣旺达提供的电池包存在电芯一致性差、易引发短路过热甚至起火的缺陷,沃尔沃正式启动全球范围召回,涉及 2024-2026 年款 EX30 单电机长续航版与双电机性能版车型共计 33777 辆,覆盖美国、英国、南非、澳大利亚等多个国家和地区。
此次召回不仅让沃尔沃 “安全神话” 遭遇冲击,更将欣旺达推向质量信任危机的风口浪尖,暴露了动力电池供应链扩张背后的品控漏洞。


据媒体报道,去年11月份一辆沃尔沃电动车发生起火,浓烟迅速蔓延至整个车间,最终动用 11 名消防员、4 辆消防车耗时数小时才扑灭大火,涉事车辆被烧至只剩焦黑骨架,所幸未造成人员伤亡。
事故后,沃尔沃启动紧急调查,通过拆解同款电池包与技术溯源发现,涉事车辆搭载的 69 千瓦时电池包由欣旺达合资企业(山东吉利欣旺达动力电池有限公司)供应,核心问题出在电芯一致性严重不达标—— 同一批次电芯的电压、内阻、容量偏差超过行业允许的千分之几标准,部分电芯甚至存在电极涂层厚度不均、隔膜微小破损等生产瑕疵。在车辆行驶振动、高温环境下,这些缺陷会导致电芯充放电不均衡,进而引发局部短路与过热,极端情况下触发热失控起火。
这一结论并非孤例。此前 2025 年上半年,国内已有车企因欣旺达电池包冷却系统接口密封不严出现渗液故障;2024 年底,极氪 001 WE86 车型也因欣旺达电芯问题出现充电变慢、续航衰减异常,迫使极氪投入超 10 亿元为车主免费换电池。

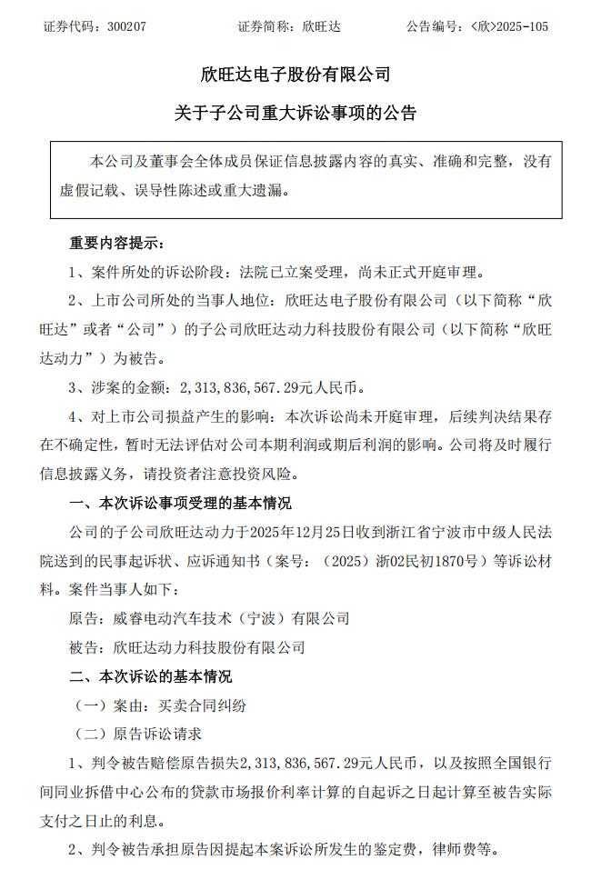
值得注意的就在上个月欣旺达发布公告,子公司欣旺达动力在2025年12月25日收到宁波市中级人民法院送达的民事起诉状,原告威睿电动汽车技术(宁波)有限公司起诉欣旺达动力在2021年6月至2023年12月期间向威睿交付的电芯存在质量问题给其造成损失,威睿据此向欣旺达动力索赔约23.14亿元。
信息显示,威睿是吉利旗下的电池子公司,为极氪、沃尔沃等品牌的部分车型供货。
可以预见的是欣旺达的电池问题已经触及了整个吉利集团,而不是一个单一的汽车品牌。根据吉利集团发布的数据显示,2025年吉利集团新能源车销量为229.3万辆,而这组数字里面具体有多少车辆受到波及目前还不清楚。
2025年欣旺达的动力电池出货量为约34-36GWh,主要向吉利、广汽、东风、上汽、奇瑞、江淮、北汽、理想、蔚来、小鹏、零跑等车企供应电池。
理想汽车虽未直接公开指控欣旺达电池存在质量问题,但市场端已出现用户因 “欣旺达电池” 放弃购车的案例。有理想 L6 Pro 准车主透露,自己在支付 5000 元定金前,明确向销售表达 “偏好其他品牌电池” 的需求,却被告知 “电池随机装配,无法自主选择”;待车辆到店后,发现搭载的是欣旺达电池,最终选择放弃提车并要求退还定金。 这一现象背后,是欣旺达电池质量争议引发的用户信任动摇。
后续是否有车企再反馈动力电池存在问题,我们也将持续关注。
本文链接:https://www.daydayev.com/post/2813.html
